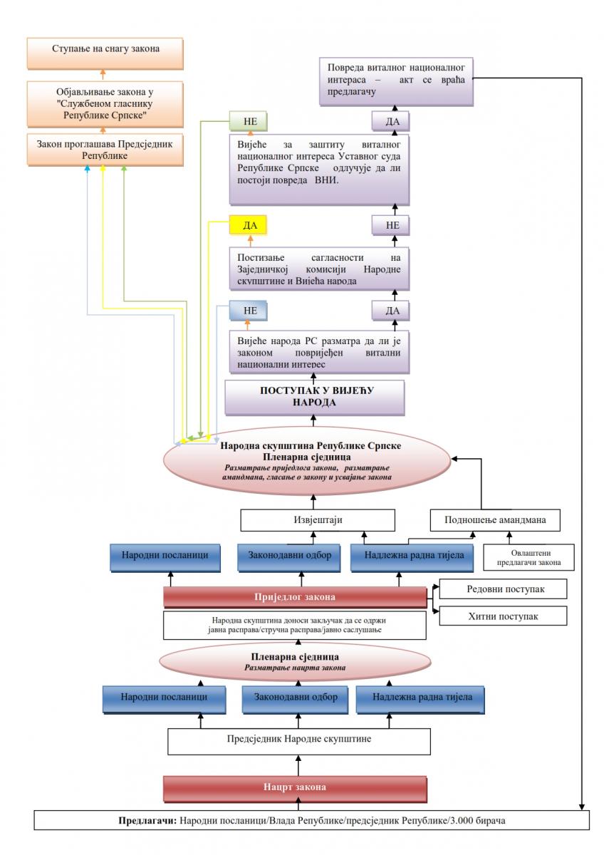
Законодавни поступак
Поступак за доношење закона
Право предлагања закона, других прописа и општих аката имају предсједник Републике, Влада, сваки народни посланик или најмање 3.000 бирача.
Народна скупштина може одлучити да о појединим питањима из своје надлежности одлуку донесе након претходног изјашњавања грађана на референдуму.
Правила за израду закона и других прописа можете видјети овдје.

Прилог
zakonodavni postupak cir.jpg
(104.44 KB)
